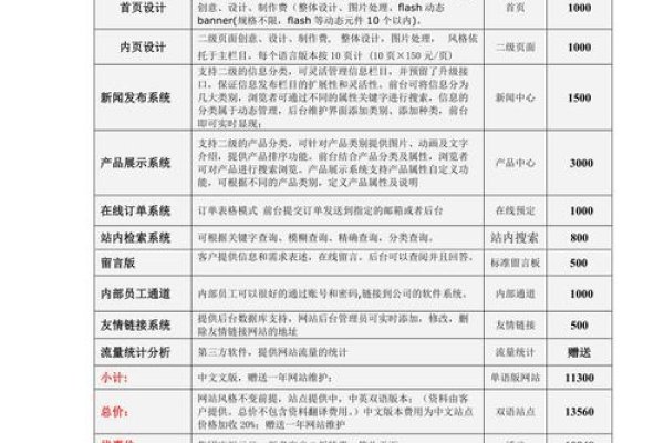
东莞网站建设公司推荐及报价概览东莞网站建设公司提供网站搭建服务,关于北京网站搭建公司和做一个网站的费用,需根据具体需求和技术实现方式综合考虑得出报价结果,推荐选择信誉良好的网络公司作为服务商赞(0)fangzhitianadmin2026-03-13建站 阅读(182)去评论